- Режиссер:
- Рон Хоуард
Отзыв кота Бублика
Местные краски выписаны с такой любовью, что захотите купить билет на первый рейс до Галапагосов.
Роман Ковалев, После титров
Это очень прозаичный и легко забываемый фильм, лишенный обещанных рассуждений о сущности человеческого бытия вне и внутри цивилизации.
blackmaria
В названии есть слово «Эдем». Но где же этот Эдем? Действие происходит на прекрасном острове, который должен был быть ярким и красочным, но картинки из фильма выглядят, как будто их покрыла какая-то грязная субстанция... ну, не будем произносить это слово. Почему современные голливудские фильмы полны серых и желтых фильтров? Несколько других новых фильмов, которые я посмотрел недавно, тоже такие. «Громовержцы», «Балерина», «Лило и Стич» — все с «уродливой цветокоррекцией». Почему? В наши дни голливудские фильмы и так уже плохи по сюжету, так хотя бы сделайте картинку приятной для глаз, нет?
whitetowel-74786
После Первой мировой войны Германия находится в глубоком экономическом кризисе. В Европе набирают силу фашистские движения, и доктор Фридрих Риттер (Джуд Лоу) вместе со своей спутницей Дорой Штраух (Ванесса Кирби) принимают решение покинуть цивилизацию и поселиться на необитаемом острове Флореана на Галапагосских островах.
И Фридрих, и Дора - очень аскетичны, они на острове обустроили нехитрое хозяйство с огородом и курицами, и им для пропитания хватает овощей, фруктов, яиц и рыбы, которую Фридрих ловит в океане. Кроме того, у них еще есть ослик по кличке Бурро, которого Дора очень любит.
В свободное от бытовых забот время Риттер разрабатывает новую философию, которая, по его мнению, спасет человечество, а Дора занимается медитацией: у нее диагностирован рассеянный склероз, и она надеется его излечить благодаря местному климату и периодическому абстрагированию от внешних воздействий.
Так бы они себе и жили на этом острове в полном уединении и в относительной гармонии, однако Риттер, как и многие "спасители человечества", был довольно тщеславным, и он описывал свою жизнь на этом острове и свои идеи в письмах, которые отправлял в журналы: эти письма время от времени забирали проходящие рядом с островом корабли.
Из этих писем о Риттере узнала семья Виттмер - Хайнц (Даниэль Брюль) и Маргрет (Сидни Суини). У их сына-подростка - туберкулез, у них нет денег, чтобы отправить его в санаторий, как рекомендуют врачи, и тогда они принимают решение продать все, что у них есть, купить билеты и отправиться на Флореану, чтобы там обустроить свою жизнь.
Видимо, Хайнц рассчитывал на теплый прием со стороны Риттера, однако тот на самом деле пришел в ярость от того, что кто-то посмел прервать их уединение и его философские занятия, однако остров Риттеру не принадлежит, и тогда он предлагает Виттмерам поселиться в пещерах на вершине холма. Фридрих считает, что новички не смогут там ничего выращивать, а значит, довольно скоро покинут остров.
Однако Виттмеров трудности не пугают. Они нашли источник питьевой воды, разбили огород и в конце концов построили дом. С Фридрихом и Дорой они не контактируют, и так бы эти два семейства жили себе спокойно, никого не тревожа, но в какой-то момент на остров с большой помпой прибыла баронесса Элоиза Боске де Вагнер Уэрхорн (Ана де Армас) со своими двумя любовниками - немцем Робертом Филлипсоном (Тоби Уоллес) и эквадорцем Мануэлем Борхой (Игнасио Гаспарини), - также ее сопровождает несколько слуг.
Баронесса считает себя "самим совершенством", уверена в том, что она может соблазнить любого, она взбалмошная, эксцентричная и, прямо скажем, прямо-таки совсем без башни. На остров она прибыла, чтобы построить отель Hacienda Paradiso, в котором будут принимать богатых иностранцев, а остров она объявила своим королевством.
Разумеется, это все страшно не нравится обеим семьям, живущим на острове, но они ничего с новоприбывшей компанией не могут поделать - там несколько вооруженных людей, да и сама баронесса почти постоянно ходит с пистолетом, а вид у нее такой, что она этот пистолет не задумываясь пустит в ход.
Поначалу старожилы надеялись, что баронесса будет строить свой отель на побережье, вдали от них, но там не оказалось питьевой воды, и тогда баронесса устроила свой лагерь совсем рядом с домом Виттмеров. И добром это все совершенно точно не кончится.
***
Несколько необычная картина для режиссер Рона Хоуарда. Последние лет двенадцать он снимает биографические драмы о стойкости человеческого духа - "Гонка", "В сердце моря", "13 жизней", - а также документальные фильмы - "Паваротти", "Джим Хенсон", "The Beatles: Восемь дней в неделю".
А тут вдруг фактически триллер, причем поставленный по реальным событиям, известным как The Galapagos Affair (Дело Галапагосcких островов), однако достоверно неизвестно, что там на самом деле произошло, так как версии свидетелей отличаются друг от друга, поэтому постановщик делает свою собственную реконструкцию этих событий.
Некоторые критики, говоря о данном фильме, упоминают "Повелителя мух" Голдинга: книгу, по которой сняты два фильма, где рассказывается о группе детей, оказавшихся в одиночестве на острове, и эти дети в конце концов совершенно потеряли человеческий облик.
Но я тут не вижу явных пересечений. Человеческий облик тут, в общем-то, никто не терял. Фридрих с Дорой живут сами по себе, Виттморы - сами по себе. И так бы они себе и жили спокойно, если бы не баронесса. Именно она постепенно устроила на острове конкретный адок, причем делала это совершенно сознательно, в силу своей натуры, а Рудольф в фильме про нее сказал, что она - как черная дыра, поглощающая все, что попадает в ее орбиту. И мы не будем придираться к тому, что черные дыры открыли лет через тридцать после описываемых событий.
Так что это скорее история о том, что происходит в уединенном месте вдали от цивилизации, когда там появляется страшно, как сейчас говорят, токсичный персонаж, который ни перед чем не останавливается.
Актерский состав в картине - хорош. Джуд Лоу любит актерские вызовы, и он с удовольствием играет персонажей достаточно неприятных - достаточно вспомнить недавний фильм "Игра королевы", где он играет уже сильно больного короля Генриха VIII.
И этого Фридриха Риттера, "спасителя человечества", приятным человеком никак не назвать. На самом деле он явный мизантроп, людей он не любит и даже презирает, себя он считает намного выше других, Дорой откровенно помыкает, при этом с легкостью отказывается от собственных установок. И Лоу его сыграл хорошо: персонаж получился колоритный и достаточно отталкивающий. Единственное - так как у Риттера не было ни единого зуба (об этом в фильме сразу говорится, он их все вырвал, опасаясь воспаления) его речь не могла быть такой разборчивой, как в фильме. Лоу старается слегка шамкать, но в реальности это звучало бы совершенно по-другому.
Дору сыграла актриса Ванесса Кирби. Я ее до этого видел только в эпизодических ролях, а здесь - одна из главных ролей, и Ванесса понравилась: Дора - женщина умная, но она обладает эмоциональной зависимостью от Риттера, и она фанатично верит, что тот создаст новую философию, которая осчастливит человечество. А надоело ей терпеть тиранические привычки Риттера - когда тот раздолбал свою пишущую машинку, поняв, что он уже не может написать ничего толкового.
Кстати, эту роль должна была играть Алисия Викандер. Но она сыграла в паре с Лоу в "Игре королевы", и продюсеры посчитали, что для данного фильма лучше подобрать другую актрису. Они не прогадали: на мой взгляд, Ванесса сыграла более чем достойно.
Даниэль Брюль, который уже играл у Хоуарда в "Гонке", свою роль отыгрывает именно так, как это требуется по сценарию. Хайнц сам по себе - не особенно интересен: он эдакий меланхолик, скучный бывший госслужащий. Но он - трудяга, и он непрерывно пашет на их ферме. В конфликты старается не вступать, но и его можно довести, если сильно постараться.
Персонаж актрисы Сидни Суини Маргрет - как ни странно, один из главных в этом фильме. И уж в любом случае видно, что симпатии постановщика - на ее стороне. Она - вроде бы человек тихий и незаметный, но она обладает твердым характером и не сгибается под воздействием обстоятельств, а на ее долю приходится немало страданий.
Я Сидни помню по первому сезону "Белого лотоса", где у нее забавная роль левачки-антикапиталистки из богатой семьи. А здесь роль драматичная, где при минимуме выразительных средств нужно было показать стойкий характер, и Сидни с этой ролью справилась очень хорошо, понравилась. Кстати, в реальности Маргрет так и прожила всю жизнь на Флореане: она дожила до 96 лет и умерла в 2000 году.
Но, конечно, самый интересный персонаж здесь - шальная, а точнее - конкретно долбанутая баронесса, которую несколько неожиданно для меня блестяще сыграла Ана де Армас. Почему неожиданно? Я просто ни разу не видел ее в подобной роли и не знал, что она на такое способна. Робкая девушка из "понаехавших" в "Достать ножи", боевая Палома в последней на данный момент бондиане, еще более боевая балерина в последней на данный момент балерине - вот и все типажи.
А здесь эта баронесса - персонаж совершенно отвязный, и ее нужно было сыграть так, чтобы это не выглядело карикатурным, тем более что речь идет о фактически триллере, и Ана с этой ролью справилась блестяще: есть такой типаж людей, мне приходилось их наблюдать вблизи, и эти люди действительно обладают способностью сильно портить жизнь всем, находящимся вокруг. Можно долго говорить о том, что там вытворяла эта баронесса, но поверьте - это лучше увидеть!
Остров Флореана показан в фильме не слишком приятным местом. В начале картины, когда Виттмеры на корабле приближаются к северной части острова и видят неприветливые скалы, о которых разбиваются волны, капитан судна издевательски их спрашивает: "А вы что тут ожидали увидеть - рай, что ли?"
В "Эдеме" при съемке использовали специальные светофильтры, которые придают изображению неяркие зеленовато-коричневатые тона, никакого буйства красок тропического острова здесь не наблюдается, и это именно такой художественный прием. Но, впрочем, я посмотрел реальные фотографии этого острова - северная часть острова похожа на то, что показано в картине, только цвета там, конечно, поярче. Кстати, в основном картину снимали в Австралии - из-за налоговых вычетов, но на Галапагосах тоже немного поснимали.
Поставлено это все хорошо, Хоуард это умеет, однако есть моменты, когда действие несколько провисает, и здесь, на мой взгляд, есть что сократить. Стиль постановки - реалистичный и достаточно жесткий: все-таки речь идет о триллере, и миндальничать здесь ни к чему, также создатели картины должны были дать понять, что такое находиться вдалеке от благ цивилизации на острове, где тебе постоянно угрожает опасность - и от животных и насекомых, и от других людей.
Мне понравился этот фильм. История интересная, авторская версия постановщика по поводу того, что там в действительности произошло, имеет право на существование, ну и также хорошо то, что данный фильм - некоторый срыв стереотипа на фоне современного мэйнстрима, который, если честно, давно утомил - действительно достойные просмотра картины попадаются довольно редко. А этот фильм, на мой взгляд, вполне достоин просмотра.
По традиции, несколько фотографий реальных участников событий.
Дора Штраус и Фридрих Риттер.

Семья Виттмер с маленьким сыном, который родился на этом острове.

Баронесса со своими двумя любовниками.

Об этой истории снят двухчасовой документальный фильм, если вдруг кому-то интересно - вот он.
Официальный трейлер:
| Зрелищность | 4 |
| Актерская игра | 4+ |
| Режиссерская работа | 4+ |
| Сценарий | 4 |
остросюжетно и увлекательно
можно
Средний балл фильма врёт!
Это могла бы быть неплохая любительская короткометражка на Ютюб. Ну серия Черного зеркала - в самом крайнем случае.
*уходит делать лоботомию*
Не открывайте, если не хотите это видеть))
Тут, кстати, за последнее время вышли 2 неплохих сериала - "Король гольфа" с Оуэном Уилсоном и "Дастер" с Джошем Холлоуэем, рекомендую обратить внимание на них
Поправочка, два ее любовника - это Rudolph Lorenz (Felix Kammerer) и Robert Phillipson (Toby Wallace), а эквадорец - он, как раз, слуга.
Рассказ Эдгара По "Падение в Мальстрем" уж много лет, как был написан. А там и черная дыра, и "орбиты".
От себя порекомендую фильм "Робинзон на луне" про решившего утопиться неудачника, невольно оказавшегося на острове посреди Сеула. В отличии от рецензируемого фильм трогательный и романтичный.
И да, два дня в году в Сеуле проходят массовые учения по гражданской обороне.
Одна проблема - найти видео без норвежских субтитров на пол экрана.
В «Падении в Мальстрём» По описывает ужасающий водоворот (Мальстрём) у норвежских берегов, который засасывает всё в свою пучину, создавая впечатление непреодолимой силы, поглощающей всё на своём пути, включая свет и материю. Этот образ гигантского, всепоглощающего вихря может ассоциативно перекликаться с современной идеей чёрной дыры, особенно в части её способности «поглощать» всё, включая свет. Однако в рассказе По нет научной основы, связанной с гравитацией или теорией относительности, поскольку в 1841 году такие концепции ещё не были развиты.
Таким образом, хотя «Падение в Мальстрём» создаёт мощный художественный образ, напоминающий чёрную дыру, сам термин и научное понятие в произведении отсутствуют. Это скорее литературное предвосхищение, чем прямая отсылка к чёрным дырам. (с) грок
Выкуп, Далёкая страна, Всплеск, Уиллоу...
В целом согласен с рецензией, стоит просмотра хоть местами и подзатянуто. Актерские работы хороши.
Сидни Суини еще очень понравилась в "Эйфории".
Ванесса Кирби в фантастической четверке
А Сидни Свини имеет хорошие гены о которых сейчас бурлит инторнет.
Все молодцы, придется смотреть
странные люди - едешь в место, которое не твое, селишься сам и потом претендуешь, что у тебя никогда не будет соседей или будут, но которых ты хочешь. Ну то есть с какого ты это место считаешь своим?
У меня рядом с домом есть небольшая долина, где десятилетиями живут хиппи - просто строят шалаш или ставят кемпер навсегда и там живут. некоторые делают подобие дома из контейнера. У них даче чат есть в вотсаппе.
Живут незаконно, конечно, у многих ни виз, ни документов. выращивают марихуану, конечно.
каждый раз стремаются, когда к ним заезжает полиция, в чате сразу "шухер, на перекрестке патруль"
страшно недовольны наплывом туристов каждым летом, страшно недовольны, что муниципалитет перестраивает дороги. даже сделали один раз демонстрацию против туристов (но, надо сказать, она помогла - место обустроили и стали брать денежку с туристов за вход, оно идет на уборку территории). исписали асфальт и стены у дорог "фри палестайн" (причем они там друг с другом этими надписями воюют - несколько семей из Израиля приехали). При этом фразочки в чате "все, кто недовольны нашими убеждениями - уезжайте, вам тут не рады"
Постепенно участки, которые им принадлежат, начинают застраивать их исконные хозяева (место туристическое стало с недавнего времени), вытесняя хиппарей, те воют, типа, "нас с НАШЕЙ земли выгоняют"
Ну, я к чему. Цивилизация и неугодные тебе соседи тебя нагонят, как бы ты этого ни избегал.
я живу в той же долине, но в нормальном доме. Некоторые знакомые из хиппи, так как соседи и дети в школу ходят
А само открытие чёрных дыр - это не одномоментное событие. Теоретически их описали ещё в начале 20-го века; первый объект, похожий на чёрную дыру, идентифицировали во второй половине 20-го века; а что-то более или менее похожее на "изображение" получили только в последние годы.
Алекс пишет про "открыли"
Нет, Cygnus X-1 был обнаружен как источник рентгеновского излучения. Первые предположения, что одним их компонентов является чёрная дыра, были сделаны только в начале 1970-х, т. е. через 40 лет после событий фильма, так что уже немного мимо. А когда было достоверно установлено, что там есть чёрная дыра?
С одной стороны, есть математическая модель чёрной дыры, которая была разработана больше века назад.
С другой стороны, есть длинный список объектов, которые по имеющимся на текущий момент данным (которые постоянно обновляются), не противоречат этой модели, поэтому предположительно считаются чёрными дырами.
Так что утверждения типа
"ЧД были открыты в NNNN-м году" или
"ЧД были открыты через NN лет после XXX"
не то, чтобы верные или неверные, они просто лишены смысла.
А само открытие чёрных дыр - это не одномоментное событие. Теоретически их описали ещё в начале 20-го века; первый объект, похожий на чёрную дыру, идентифицировали во второй половине 20-го века; а что-то более или менее похожее на "изображение" получили только в последние годы.
...
Физическое содержание этих метрик поначалу было не очень понятно. Современная интерпретация этих решений описывающих ЧД без вращения сформировалась постепенно благодаря исследованию их свойств и завершилась в 60-е годы 20 века.
Керром в 1963 было получено решение, описывающее вращающееся ЧД. Это завершило этап формирования первоначальных исследований ЧД. Более поздние дополнения приведены ниже при описании их свойств в рамках ОТО. Сам термин "черная дыра" стал распространен после популярной лекции Уилера "Наша Вселенная: известное и неизвестное" (Our Universe: the Known and Unknown), прочитанной 29 декабря 1967 года. Это шутливое название превратилось в общеупотребительный научный термин, заменив предыдущие, например, «коллапсар» (collapsed star) или «застывшая звезда» (frozen star).
У горизонта кривина пространства-времени и с ней приливные силы конечны. Для свободно падающего в ЧД наблюдателя момент перехода через горизонт событий ничем не выделяется от других. Для сверхмассивной ЧД приливные силы в этот момент могут быть настолько слабы, что человек переживет переход и продолжит наблюдение внутри ЧД.
Но для отдаленного наблюдателя все выглядит иначе. После того, как источник света, падающего в ЧД пересечет горизонт, весь излучаемый им свет не может покинуть пределы ЧД и достичь наблюдателя. Но к этому моменту оно выходит, хотя по мере приближения к горизонту наблюдаемой частоты света будут значительно меньше чем у излучаемого из-за разности скоростей течения времени. При свободном падении падающего источника к все большему гравитационному красному смещению прибавится еще и нарастающее допплеровское красное смещение, ведь скорость падения приближается к скорости света.
Расчет времени распространения света от падающего источника к удалённому наблюдателю показал, что он бесконечно растет при приближении источника к горизонту ЧД. В литературе, особенно художественной и научно-популярной, можно встретить утверждение о том, что наблюдатель будет постоянно видеть этот предмет, словно застывшим в момент пересечения горизонта. Это неверно.
На самом деле интенсивность света будет падать. Характерное время угасания можно оценить по теории размерности, разделив единственный параметр с размерностью длины, то есть шварцшильдовский радиус r_s на скорость света. Это дает около 5(m/m_Sun) мкс, где m_Sun обозначена масса Солнца. То есть затухание происходит очень быстро для ЧД звездной массы, но формально экспонента никогда не достигает нуля.
Если вспомнить, что свет – это поток фотонов, то после того, как наблюдателя достигнет последний фотон, излучаемый источником до пересечения горизонта ЧД, он больше не будет видеть этот источник.
В литературе встречается и ложное утверждение о том, что в будущем всегда можно «спасти» падающего в ЧД с помощью космического корабля. На самом деле для каждой отдаленной точки существует момент времени, после которого любой отправленный оттуда корабль не сможет догнать падающий предмет до того, как он сам попадет внутрь ЧД.
...
Таким образом, существует много свидетельств существования компактных массивных объектов во Вселенной. По наиболее распространенному мнению, это ЧД, образовавшиеся при коллапсе материи. Но есть возможность, что это голые сингулярности или другие объекты неизвестной природы.
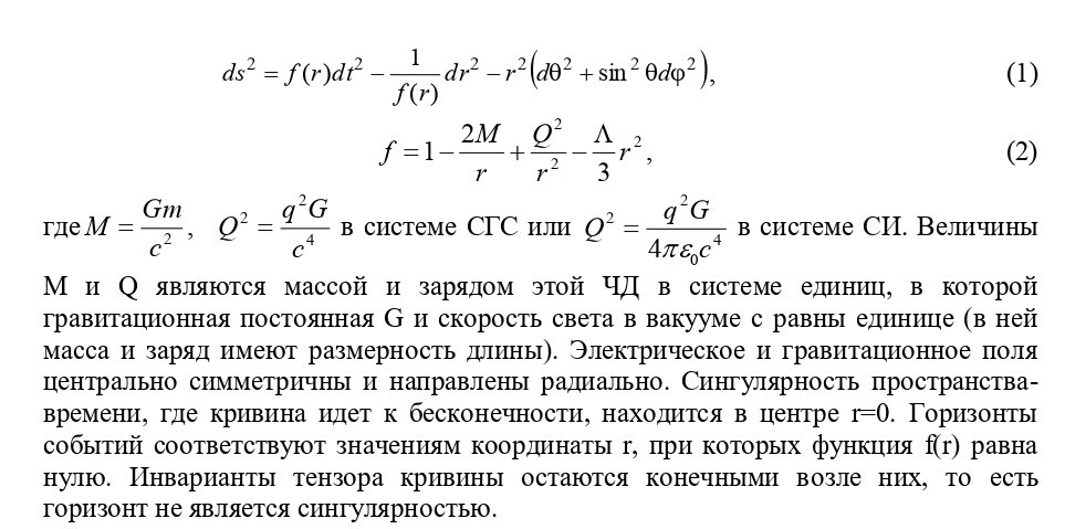
Если M>0, то при r=rs=2M>0 (rs называется шварцшильдовским радиусом) находится горизонт событий f(rs)=0. При r>rs координата r является пространственной, а t – временной, а при r меньше rs наоборот, координата r является временной, а t –пространственной. Они, среди прочего, отличаются тем, что любое тело может двигаться в трехмерном пространстве в произвольном направлении (если не мешают препятствия), но должно двигаться по направлению течения времени из прошлого в будущее.
При r меньше rs, то есть под горизонтом событий или внутри дыры, временной координатой является r и любое тело должно двигаться в постоянном направлении изменения этой координаты. Если движение происходит от поверхности к центру, то есть r уменьшается, то мы говорим о черной дыре. Если координата r увеличивается, то это так называемая белая дыра. Они описываются одной метрикой пространства-времени (1) и могут быть определенным образом соединены после перехода в более сложную систему координат.
Обе дыры описываются метрикой, не зависящей от времени, то есть существуют бесконечно долго в неизменном виде. Но в реальной Вселенной между ними есть существенное отличие. Любая материя не может вылететь наружу ЧД, пересек горизонт событий. В белой дыре любая материя не может попасть внутрь, пересекая горизонт событий извне. Поэтому белая дыра не может образоваться при коллапсе (сжатии) массивного объекта. Теоретически она может образоваться вместе с остальной Вселенной при Большом Взрыве, но во время инфляционной эпохи она будет вынесена за пределы космологического горизонта на такое большое расстояние от Земли, что ее принципиально невозможно наблюдать. То есть, с точки зрения астрономических наблюдений, белых дыр во Вселенной нет.
Вместо этого нет принципиальных препятствий образованию ЧД при коллапсе. Понятно, что метрика пространства-времени, описывающая этот процесс, отличается от метрики Шварцшильда и меняется во времени, но когда коллапс заканчивается и материя прекращает попадать в ЧД без вращения, то метрика идет к решению (1,2).
Горизонт событий такой ЧД работает как полупроницаемая мембрана, все пропускающая внутрь.
Копипаста из учебника поскипана.
Тогда держи:
Читал ваши комментарии (каюсь, не очень внимательно) и думал: ну надо же как человек излагает! неужели действительно так хорошо в вопросе разбирается?
А потом увидел (1) и (1,2) и все встало на свои места 😄
Но местных эрудитов я, похоже, не убедил.
Поэтому для меня любой Solmir, Mit, runcyclexcski - это интернетный аноним (как и я для вас, кстати).
Всё, что этот аноним говорит о себе любимом - это непроверяемая информация, которую я просто игнорирую.
Вообще любое неверифицируемое утверждение - это незначащий набор букв. Если вы имеете хоть какое-то отношение к науке, для вас это должно быть очевидно.
Ну, то есть, по сути сказать нечего. Я так и думал.
Сразу приходит в голову, удивившие в свое время, номинация на Оскар "Bridesmaids" Мелисса Маккарти (хотя этот фильм из-за его репутации не смотрел, тут могу быть не прав), в 2001-м Джессику Альбу номинировали на глобус за "Темного ангела".
Скандалы с продвижением фильмов Вайнштейна (это было до "МиТу") довольно известная штука
New York Times опубликовал свой ТОП-100 лучших фильмов 21 века.
Про Хоуарда Стерна, правда, неплохо получилось.
И тоже справилась.



























