Что вызывает болезнь Альцгеймера

Попалась тут интересная информация о том, что вызывает болезнь Альцгеймера. Сначала - про скандал года, и это было опубликовано вот здесь еще в июле.
Научный скандал года, а то и десятилетия: самая популярная и уважаемая теория происхождения болезни Альцгеймера, вероятно, основана на подтасовке научных данных.
Это обнаружили учёные, которые проверяли научные статьи, обосновывающие эффективность экспериментального лекарства от этой болезни Simufilam. Учёные изначально скептически относились к заявлениям производителя об эффективности этого лекарства и подозревали, что они базируются на подтасованных данных. В процессе проверки этих данных один из учёных, Мэттью Шрэг, неожиданно обнаружил, что проблема на самом деле гораздо серьёзнее, чем поддельные данные об эффективности лекарства.
Господствующей теорией о происхождении болезни Альцгеймера является то, что она вызывается накапливающимися в тканях мозга с возрастом отложениями белка бета-амилоида (Aβ) — так называемыми амилоидными бляшками. Впервые эти отложения заметил в мозгу умершего пациента с деменцией немецкий невропатолог Алоис Альцгеймер в 1906, а в 1984 было установлено, что они состоят из бета-амилоида.
С тех пор подтверждений того, что эти бляшки присутствуют в мозгу пожилых людей вообще и людей, страдающих от деменции, в частности, чаще, чем в мозгу молодых людей и тех, кто от деменции не страдает, у учёных накопилось довольно много.
Однако ни у кого не получалось убедительно продемонстрировать, что они являются именно причиной болезни, а не её безобидным симптомом или даже независимым коррелирующим явлением — хотя учёные очень старались и проводили десятки исследований. К тому же все перспективные лекарства от болезни Альцгеймера, чьё действие основано на данной теории, оказались неэффективными.
В теории начали всё больше сомневаться, и тут в 2006 (как нарочно на столетие открытия Альцгеймера) наконец-то появилось исследование которое впервые убедительно продемонстрировало, что бета-амилоиды действительно вызывают болезнь. Исследование провёл молодой франко-американский учёный Сильвэн Леснэ.
Ну и дальше всякие подробности о том, как в его работах обнаружили различные подтасовки.
А вот уже свежая заметка по этому поводу: в ней ссылаются на исследование медиков из Йеля, и рассказывают о его результатах простыми словами.
В июле я писал о том, что последние 16 лет в изучении болезни Альцгеймера, вероятно, были потрачены впустую: в исследовании 2006 года, на которое опирается господствующая сегодня теория о том, что эта болезнь вызывается откладывающимися в мозгу бета-амилоидными бляшками, нашли многочисленные следы научных фальсификаций.
Это объясняет и то, почему все лекарства, очищающие мозг от бляшек, оказались неэффективными. Всё больше учёных сейчас склоняются к тому, что бляшки ни в чём не виноваты и являются не причиной болезни, а её безобидным, не влияющим на память и когнитивные способности, симптомом.
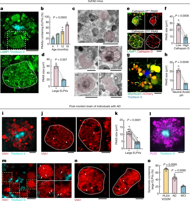
И вот теперь американские медики, возможно, нашли настоящую причину.
Они обратили внимание на то, что на аксонах больных болезнью Альцгеймера образуются небольшие шарообразные утолщения. Этот факт известен довольно давно, но почему-то до сих пор не привлекал особого внимания учёных: утолщения на аксонах никто внимательно не изучал. Медики из Йеля решили этим заняться, и обнаружили, что эти утолщения затрудняют прохождение сигнала между нейронами, причём чем большими они вырастают, тем хуже проходит сигнал.
Медики изучили состав утолщений и выяснили, что они состоят из лизосом — органелл, занимающихся очисткой клеток от мусора.
Обнаружили учёные и причину накопления лизосом в утолщениях: ей оказался белок PLD3, избыток которого приводит к тому, что лизосомы начинают слипаться друг с другом.
Учёные считают, что повышенное содержание PLD3 в организме может стать биомаркером, позволяющим диагностировать болезнь Альцгеймера на самых ранних стадиях, а в перспективе — и найти средства её лечения.
